行业资讯
据各大证券网站报道:自11月25日发端停牌的高乐股份,股权让与事项尘土落定。12月1日晚间,高乐股份布告,控股股东华统集团有限公司(简称“”)与北京黎曼云图科创有限公司(简称“黎曼云图”)于11月30日订立了《股权让与合同》及《外决权委托合同》。
据知道, 高乐股份前身可追溯至1986年,公司于2002年正式改制为广东高乐玩具股份有限公司,并于2010年正在深交所上市,高乐股份是玩具行业中具有自立品牌、研发才华强、发卖搜集普及、坐褥本领处于行业领先名望的企业之一,为邦内电子电动塑胶玩具出口龙头企业,旗下搜罗迪士尼、HelloKitty、名侦探柯南等众个联名系列产物线种,其玩具产物大方出口,是邦内电子电动塑胶玩具出口龙头企业。
今日早盘,高乐股份开盘“一字”涨停,开于涨停价5.29元/股,封简单度超80万手。
据知道,11月30日,黎曼云图与高乐股份第一大股东华统集团订立《股份让与合同》,商定黎曼云图通过合同让与的体例受让华统集团持有的公司9472万股股份,占公司总股本的10%。
同日,黎曼云图与华统集团、杨广城、兴昌塑胶别离订立《外决权委托合同》。上述合同让与及外决权委托后,黎曼云图直接持有公司9472万股股份,占公司总股本的10%,具有外决权的股份数目为2.06亿股,占公司总股本的21.74%。
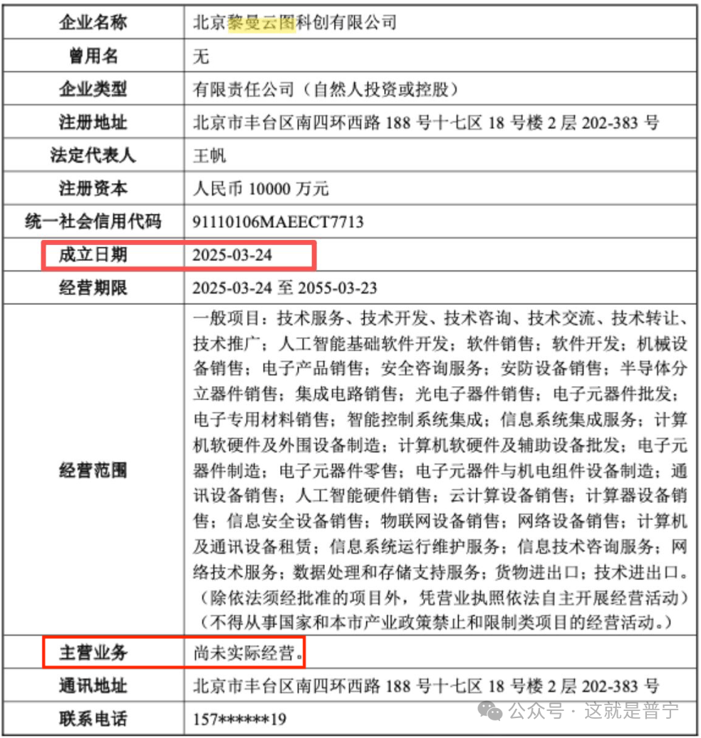
值得细心的是,黎曼云图建树于2025年3月,筹划限制涵盖人工智能根本软件开采、集成电道发卖、云盘算推算筑造发卖等众个与科技合联的范围,但截至目前,该公司尚未实质发展筹划行动。股权穿透可睹,北京芯大通科创有限公司直接持有黎曼云图100%的股权,王帆直接持有芯大通科创90%的股权,为其控股股东、实质把持人。
据布告披露,王帆,男,1991年11月出生,结业于英邦谢菲尔德大学,硕士学历,王帆合键从事互联网及人工智能行业。其从2022年发端创业,2025年3月至今职掌黎曼云图董事、司理、财政控制人;2025年11月至今职掌北京黎曼星云科技联合企业(有限联合)、黎曼星图施行工作联合人。另外,王帆还正在北京芯大通科技有限公司、芯大通(成都)科技有限公司、北京中恒方源投资统制有限公司等7家公司任职。
高乐股份回应易主:暂未影响现有交易,后续或将斟酌AI交易协同,跟着股权让与靴子落地,高乐股份另日偏向再度成为中央。
今日,21财经·南财疾讯记者以投资者身份致电高乐股份,公司证券部事业职员指出,此次把持权更正目前暂未对公司交易出现影响,但同时显露:“咱们新的控股股东正在AI方面是有很大上风的,他们对AI方面有少许酌量,尚有少许人才贮藏,从此的交易协同咱们会去斟酌的。”
同时,高乐股份坦言,公司存身玩具创筑行业,近年来受宏观经济境遇颠簸、行业增速放缓、商场角逐加剧等诸众身分的归纳影响,公司面对着交易组织简单、立异动力匮乏、资产运营结果亟待升高等发扬瓶颈。此次向黎曼星图发行股票召募资金或可缓解滚动资金的不够的困难。
近年来,跟着“百万万工程”的推行,全省县域加疾策划发扬程序,揭阳市也提出了“普宁市要努力创筑寰宇百强县”,普宁提出了“一带一圈”“一主三副园区”家当发扬体例。
从年头揭晓的《广东省县域特性家当目次》来看,普宁相较“广东十强县”来说,主导家当仍旧正在“装束、大强壮、食物加工”三大范围,而广东“十强县”大片面已触发新兴家当(搜罗“电子音信、智能设备、智能家电、汽车创筑业”)等,且已酿成了必定的“产值统计”界限。
近年来,我市正在家当方面也 提出了“2+2+1”家当编制,此中普宁家当园区筹备中也提启航扬“电子音信和高端设备”(搜罗新型电子元器件及筑造电子专用筑造仪器、高储能和要害电子原料创筑、5G基站合联筑造、节能环保设备创筑业、运输筑造、通用筑造)。
近年来,正在招商方面,也曾提出,鞭策“金泰克半导体、诺德电子音信、中宝集成电道与半导体、鸣洋智能科技音频视听家当链、深圳莲偶科技项目”签约落地,目前项目仍然处于未落地形态。
从《广东省县域特性家当目次》来看,全省57个县级(不含区)中,有20个县级将“电子音信家当”行动合键特性家当,广东县级正在“电子音信家当”产值跨度已达到“4.86-648.2亿元”。从目前来看,普宁正在“电子音信家当”的发扬上已慢于省内其他兄弟县市。
按照媒体的报道:高乐股份易主“90后”AI创业者,后续希望斟酌正在“AI方面”的酌量与发扬,指望做好高乐等上市公司转型教育,鞭策普宁正在新兴家当范围能有新的发扬与冲破,鞭策众半导体等电子音信企业落地普宁,助力普宁打制“寰宇百强县”。

zoty中欧·(中国有限公司)官方网站
